- A+
近年来,CRISPR/Cas系统因其操作简便、编辑精准、适用范围广,被誉为“基因剪刀”,在生命科学和医学研究中展现出巨大潜力。然而,在
近年来,CRISPR/Cas系统因其操作简便、编辑精准、适用范围广,被誉为“基因剪刀”,在生命科学和医学研究中展现出巨大潜力。然而,在具体应用中,该系统仍存在两个主要挑战:一是无法精确控制其在特定时间与空间范围内的活性,二是持续激活可能导致脱靶效应甚至基因毒性。因此,发展一种既通用又可调控的CRISPR/Cas激活策略,对于推进其临床与基础研究应用具有重要意义。
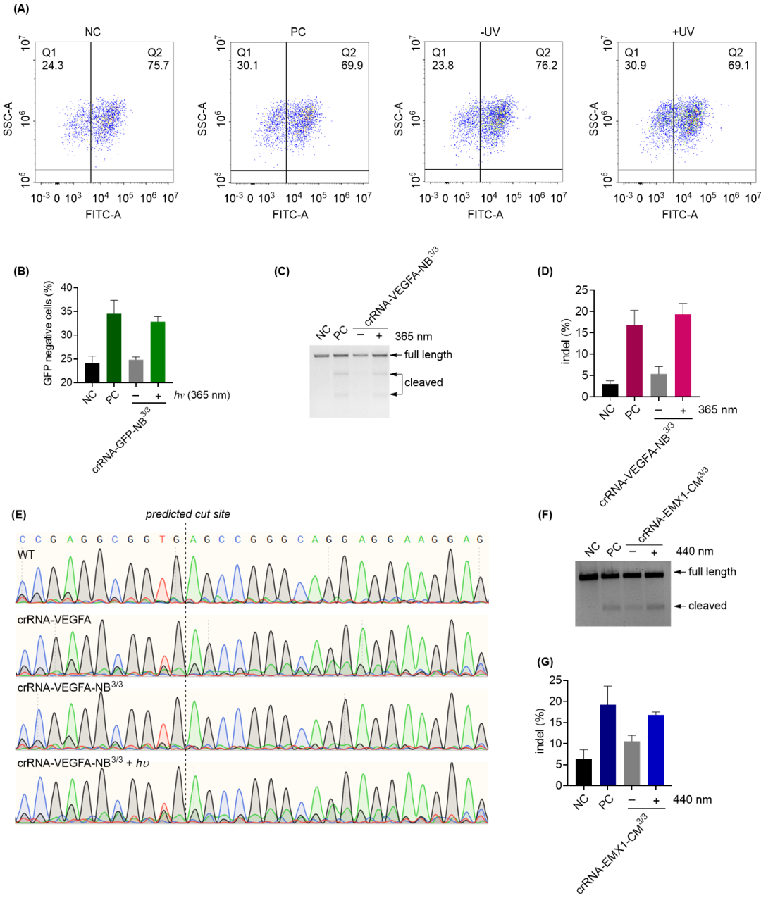
近日,中国科学院化学研究所的程靓团队发展了一种新型拓扑结构导向RNA(crRNA)调控策略。研究人员通过在crRNA分子末端引入光敏连接基团,并利用“点击化学”方法将多个crRNA通过单点连接组装成星型多臂结构。该结构能在未照光条件下有效“遮蔽”CRISPR/Cas9或CRISPR/Cas12a活性,避免脱靶风险;而在特定波长光照下,可精准释放活性crRNA,实现基因编辑的“按需激活”。 不同于传统的全序列修饰或位点筛选策略,该方法仅需对一个固定位点进行修饰,操作简便,适用于多种目标序列。同时,研究还首次展示了对不同波长光敏连接基团的选择性响应,如365 nm激活GFP靶向crRNA,440 nm激活EMX1靶向crRNA,从而实现真正意义上的多基因“光控遥控”。这一策略不仅提高了crRNA的稳定性,还可适配于CRISPR/Cas9与Cas12a系统,具备极强的通用性。 在细胞实验中,该策略展现出极低的背景活性和出色的“开关”控制能力,为实现体内高效、安全、可视化的CRISPR/Cas调控提供了可行路径。未来若进一步引入远红光响应模块或可逆控件,有望推动CRISPR/Cas技术在精准医学和神经科学等领域的深入应用。 论文信息 Functionally Tunable Star-Shaped Multivalent crRNAs for Photocontrol CRISPR/Cas Editing Wen-Da Chen, Li Liu, Liang Cheng Angewandte Chemie International Edition


具体应用中,该系统仍存在两个主要挑战:一是无法精确控制其在特定时间与空间范围内的活性,二是持续激活可能导致脱靶效应甚至基因毒性。因此,发展一种既通用又可调控的CRISPR/Cas激活策略,对于推进其临床与基础研究应用具有重要意义。
近日,中国科学院化学研究所的程靓团队发展了一种新型拓扑结构导向RNA(crRNA)调控策略。研究人员通过在crRNA分子末端引入光敏连接基团,并利用“点击化学”方法将多个crRNA通过单点连接组装成星型多臂结构。该结构能在未照光条件下有效“遮蔽”CRISPR/Cas9或CRISPR/Cas12a活性,避免脱靶风险;而在特定波长光照下,可精准释放活性crRNA,实现基因编辑的“按需激活”。
不同于传统的全序列修饰或位点筛选策略,该方法仅需对一个固定位点进行修饰,操作简便,适用于多种目标序列。同时,研究还首次展示了对不同波长光敏连接基团的选择性响应,如365 nm激活GFP靶向crRNA,440 nm激活EMX1靶向crRNA,从而实现真正意义上的多基因“光控遥控”。这一策略不仅提高了crRNA的稳定性,还可适配于CRISPR/Cas9与Cas12a系统,具备极强的通用性。
在细胞实验中,该策略展现出极低的背景活性和出色的“开关”控制能力,为实现体内高效、安全、可视化的CRISPR/Cas调控提供了可行路径。未来若进一步引入远红光响应模块或可逆控件,有望推动CRISPR/Cas技术在精准医学和神经科学等领域的深入应用。
论文信息
Functionally Tunable Star-Shaped Multivalent crRNAs for Photocontrol CRISPR/Cas Editing
Wen-Da Chen, Li Liu, Liang Cheng
Angewandte Chemie International Edition
DOI: 10.1002/anie.202506527

目前评论:0